 
        近日,《廣東省政府投資基金管理辦法》提出“管理費只能從基金收益或利息中支付,原則上不允許在本金中列支”,此要求一出即引起了行業熱議,徹底打破了過去“不論盈虧照收費用”的行業慣例,被視為對傳統管理費收費模式的顛覆。這一變革呼應了2025年1月《國務院辦公廳關于促進政府投資基金高質量發展的指導意見》(國辦發〔2025〕1號)中關于“新設政府投資基金的管理費要經過科學論證,一般應以實繳出資或實際投資金額為計費基礎”的要求,并將管理費的來源約束提升到了新高度。
眾所周知,管理費是政府投資基金維持運作的關鍵資金來源,由出資人支付給基金管理人,主要用途是覆蓋基金管理人運營基金所產生的直接成本,確保基金日常運作的基礎需求得到滿足。但在實際運作中,管理費機制卻常難有統一標準,尤其是近些年百億、千億級政府投資基金陸續設立,其管理費的計取較市場化私募股權投資基金已發生較大變化,因此在政府投資基金管理費機制從“規模驅動型”向“效能導向型”轉變期,如何在保障管理人合理收益的同時,通過動態計費、績效綁定等創新設計,讓每一分管理費都成為撬動產業價值的杠桿,仍是亟待破解的行業難題。
一、私募股權投資基金管理費傳統計取情況
(一)行業自律
行業自律規則主要由中國證券投資基金業協會(中基協)制定并監督執行,如《私募投資基金備案指引第2號——私募股權、創業投資基金》第十八條提出“基金合同應當約定私募股權基金各項費用的計費標準、計費時點、計提方式、計提頻率等相關事項。從私募股權基金財產中支出的費用應當與基金運營、服務直接相關,不得支出與基金運作無關的費用”,第十九條提出“私募基金管理人應當設置合理的管理費”。又如《私募投資基金信息披露管理辦法》提出,募集期基金“宣傳材料(招募說明書等)中必須向投資者披露管理費標準及計提方式”;運行期“每年結束4個月內向投資者披露管理費及業績報酬的計提基準、計提方式、支付方式”;重大事項披露要求“管理費率變化時,按基金合同約定及時向投資者披露”。
(二)市場實踐
私募股權基金的管理費涉及計提基數、計提期限、費率標準、管理費來源、支付時間等多個要素,共同構成了管理費的基本計取框架。
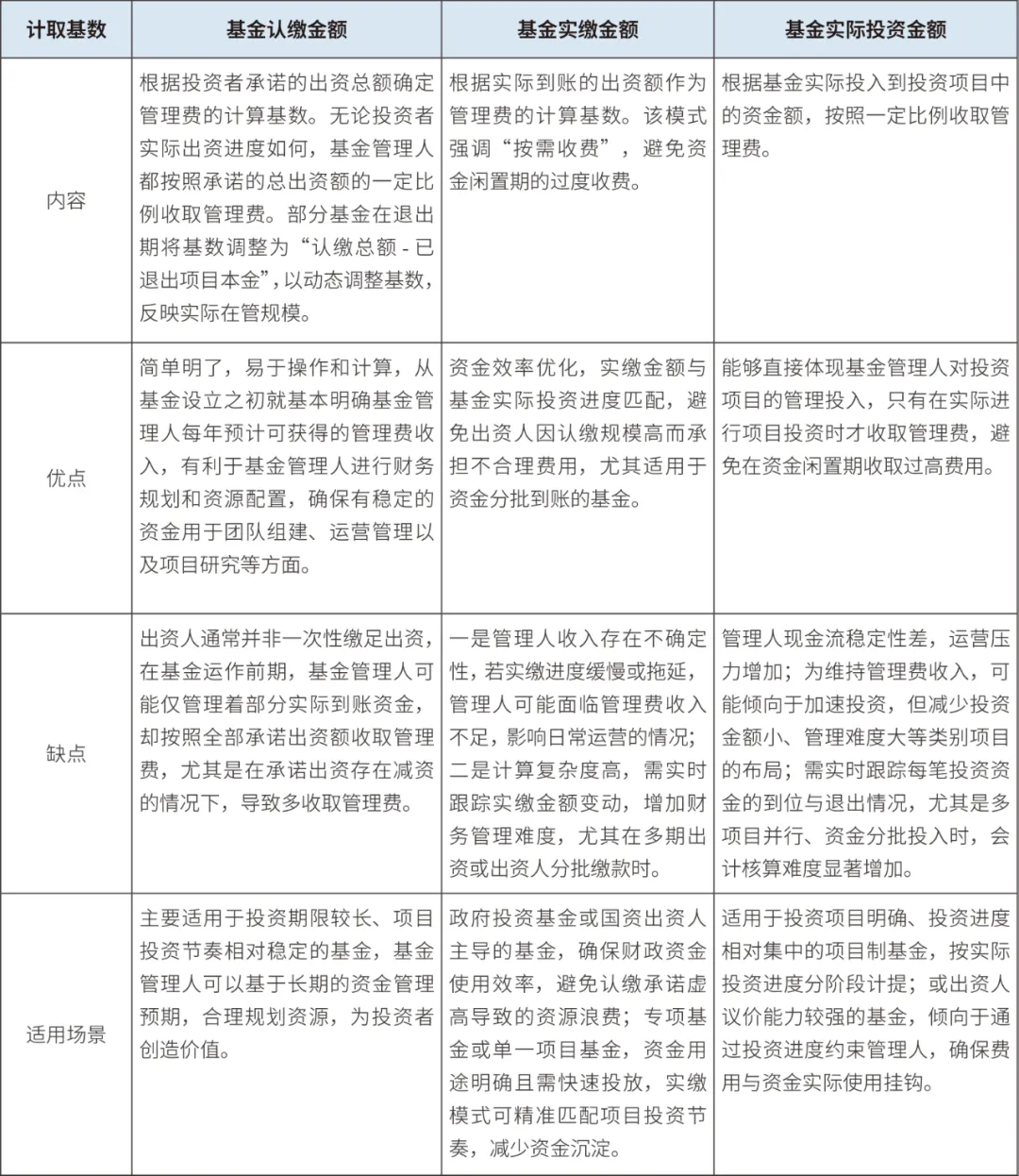
1.計取基數
在私募股權投資基金的運作中,管理費收取基數的確定方式多種多樣,不同的收取基數對基金的運營和各方利益有著不同的影響。常見的管理費計提基數有:基金認繳金額、基金實繳金額、基金實際投資金額。
表1 不同管理費計取基數對比情況

表格信息來源:北國咨根據公開信息整理
2.費率標準
管理費取費標準是平衡基金管理人與投資者利益的關鍵機制,主要涵蓋固定費率與靈活調整兩大模式。其中,“2/20”收費模式最為經典,即管理人每年按基金規模的2%收取管理費,用于覆蓋團隊薪酬、辦公支出及項目盡調等運營成本;同時提取投資收益的20%作為業績報酬,通過利益共享機制激勵管理人提升投資回報。
在實際應用中,固定費率模式最為普遍。行業普遍采用的年化管理費率集中在1%~3%區間,其中2%為市場的常見基準水平。為適應不同基金特點,靈活調整模式也被廣泛采用。分檔費率根據基金規模或單筆投資額分段計費,如,100億元-200億元規模按1.5%計提,200億元以上降至1%,但需遵循合規要求,避免通過費率設置變相承諾收益;遞減費率則針對存續期較長的基金,采取時間或規模雙維度調整,例如投資期按2%收取,退出期降至1.5%,或隨項目退出按剩余管理規模下調費率等,此類設計旨在平衡基金管理規模效應與管理人持續投入的激勵。此外,部分基金將管理費與業績報酬結合,例如當年化收益率超過8%后,管理費可上調至2.5%,進一步強化管理人與投資者的利益綁定。
3.管理費來源
管理費的收取來源一般包括兩種,一是價內收取,即直接從基金財產中收取,投資人無需另外支付,投資人的實繳出資金額包含了管理費;二是價外收取,即投資人直接支付到管理人銀行賬戶,投資人的實繳出資金額中不包含管理費。
價內收取可以避免因為投資者未及時支付管理費而導致的違約風險,但會降低投資者或基金的實際投資金額,從而可能影響其基金最終的投資回報率,目前大部分管理人都采用價內收取方式。價外收取可以保證投資者的全部出資都用于項目投資,從而提高其基金的最終投資回報率,但會增加投資者現金流的壓力,還可能因為未能按時支付管理費而帶來違約風險。目前,僅小部分管理人采用價外收取方式。政府投資基金出于規范財政資金使用的考慮,通常更強調管理費收取的透明度和與運營成本的對標性。
4.支付安排
目前,管理費的支付方式以按固定周期計提為主,常見周期包括年度、半年度或季度。同時,在項目基金等特定類型中,也存在一次性或分兩次支付全部管理費的情況。
按年預付:最常見方式,以基金成立日或首次交割日為起點,每年預先支付。
分期支付:按季度或半年支付,常見于資金分批次到賬的基金。
觸發支付:實繳資金到賬后“合理期限內”支付對應管理費;首次對外投資觸發支付管理費,如第一筆管理費在首次投資后15個工作日內支付;與投資進度掛鉤,投資進度達到“合理期限內”支付對應管理費。
特殊安排:首個收費期間按實際天數折算,最后一期以基金解散日為截止日,不足一年按比例計算,根據實際天數占365天的比例計提;存續期延長后管理費降至0.5%或停止收取等。
二、政府投資基金管理費的政策演變與實踐特征
政府投資基金管理費的計取是在行業發展、市場變化與政策導向的多重影響下形成的,各地政策既遵循中央指導,又結合地方實際,從多個維度對管理費進行規范與調控。這些政策特征旨在保障基金的穩健運行,實現政府投資基金引導產業發展、促進經濟增長的目標,同時平衡各方利益,提升資金使用效率。
近年來,計費基數呈現從“認繳規模”向“實繳出資”或“實際投資金額”轉變的趨勢。2025年《國務院辦公廳關于促進政府投資基金高質量發展的指導意見》明確新設政府投資基金的管理費一般以此為計費基礎,隨后,廣東、黑龍江、山西、福建等省份新制定的管理辦法均同步響應。
表2 2025年國家和部分地區政府投資基金管理辦法管理費規定

表格信息來源:北國咨根據公開信息整
費率標準方面,各地普遍對管理費計提比例設置上限,部分省份基于基金類別與規模實行差異化費率政策。按類別差異化確定,如云南省對創業投資類基金管理費上限可達政府實繳出資的3%;江蘇省對特定條件的基金可提高管理費至實繳出資金額的3%;寧夏回族自治區對滿足特定投資比例的基金經批準后可提高提取標準。部分地方采用超額累退方式,如天津市天使投資引導基金在考核等級為優秀時,以實繳出資余額為基數,不同規模區間對應不同費率。
管理費來源方面,目前多數政府投資基金管理辦法未統一規定,地區差異明顯。《廣東省政府投資基金管理辦法》要求管理費從基金收益或利息中支付,原則上不得動用本金,基金尚無收益時可暫預支并在后期補回;而《黑龍江省省級政府投資基金管理暫行辦法(修訂)》允許引導基金運營費用按年從本金中列支。
支付時間方面,按年度支付管理費的方式最普遍,如黑龍江、湖南等地明確“按年列支/支付”;寧夏回族自治區采用差異化方式,允許“按季度預提、年度考核結算”。
此外,多地在辦法中明確,建立績效評價結果與管理費計提的掛鉤機制,主要有兩種模式。一是績效等級決定管理費支付比例,如海南自由貿易港建設投資基金將評價結果分為四檔,對應不同的年度管理費支付比例;二是績效結果引起費率浮動,如湖北允許管理費率根據評價結果“上浮或下調”。
三、實踐中面臨的主要問題
基金管理費是基金出資人購買管理人服務的基本費用,也是基金管理團隊維持日常運營的基本費用,是雙方合作的重要基礎。然而,當下基金管理費計取暴露出以下亟待解決問題。
一是計取機制科學性不足。管理費計取規則參差不齊,如,認繳制、實繳制、已投金額三種基數并存,或投資期和退出期計取基數不統一,部分基金扣除已退出本金,部分維持原基數計取;投資期與退出期的時間節點定義不明確,分階段計取比例不明晰;延長期管理費政策差異顯著等,基金管理費計取未充分考慮基金實際規模和投資情況。此外,對于滾動投資或循環基金,如何確定合理的在管規模作為計費基數,目前尚無成熟方案。
二是費率體系與績效脫鉤。盡管多數政府投資基金約定“管理費與業績掛鉤”,但部分地方績效掛鉤機制流于形式,績效合格即全額支付管理費的寬松標準使激勵失效,抑或是考核標準寬松化,難以有效實現費率體系與實際績效的有效掛鉤。此外,目前政府投資基金存續期普遍長達7~10年,部分基金已達15年,延長期零費率或低費率的現實引發管理資源撤離,形成“越晚退出越缺管理”的惡性循環。
三是全國性操作指引缺位。盡管國辦1號文對管理費計費基礎提出原則性要求,但各地細則差異顯著,計費基數扣除規則、績效掛鉤量化標準等缺乏統一規范。如寧夏允許“季度預提”,天津要求“年度支付”,跨區域基金需同時滿足多地支付規則。此外,各基金管理人對基金管理費信息披露標準不嚴格,僅披露計提管理費金額,但未說明具體用途(如盡調費用占比、人員薪酬占比等),投資者難以評估費用合理性,更難從全國層面建立可操作性的指引。
四、廣東新規下的行業重塑與未來趨勢
一是管理人加速兩極分化。管理費改革將促使管理人加速分化,頭部效應加劇,尾部加速出清,業績優異、具備強大投資能力和專業管理水平的機構,將憑借自身優勢,吸引更多優質投資者和項目資源,進一步鞏固其領先地位。而依賴管理費生存、投資能力不足的機構被淘汰也將不可避免。這種分化本質是行業對管理人能力評價體系的重構,即,從“管理資金規模”轉向“創造收益能力”。未來,管理人將更加注重提升自身的核心競爭力,行業格局將因此發生深刻變化,資源將向優質管理人集中,推動整個行業朝著更加專業化、高效化的方向發展。
二是有限合伙人和普通合伙人的關系重構。廣東模式下“無收益零管理費”的規則,使GP(普通合伙人)與LP(有限合伙人)形成真正的利益共同體,促進風險共擔機制持續深化。將來,管理費透明化成為必然趨勢,讓LP能夠清楚了解管理費的去向和使用效果,增強LP對GP的信任,促使雙方更加平等、緊密合作,共同為實現基金的投資目標和收益最大化而努力,推動政府投資基金行業的治理結構不斷完善。
三是促進投資策略從“規模優先”向“效率至上”轉變。實繳基數與投資進度掛鉤的機制,促使管理人加快資金投放,有助于優化資金投放節奏,下降閑置成本。如退出期費率減半或零收費的政策,倒逼管理人聚焦項目退出,退出效率成為核心KPI后,存量項目價值重估,退出周期、退出效率、退出收益等方面形成有效促進。又如對創業投資類基金設置更高費率上限,匹配早期項目高管理成本,有助于引導資金流向科技初創企業。再如將管理費與產業發展目標緊密結合的方式,引導基金管理人將更多資源和精力投入到產業培育和項目引進中,真正實現了政府投資基金對產業發展的引導和促進作用。
綜上,廣東新規引發的關于行業對管理費機制適應性與可持續性的深層思考,本質是對政府投資基金“管理費究竟買什么”的重新定義和價值重塑,盡管改革過程充滿挑戰,但也孕育著推動行業向更專業化、更市場化、更注重長期價值創造方向進化的重大機遇。未來,隨著各地政策的細化、實踐的深入以及市場機制的完善,政府投資基金管理費制度有望逐步形成兼顧公平與效率、平衡激勵與約束、適配不同類型基金特點的科學框架。這一變革,無疑將為私募股權投資行業,尤其是肩負政策使命的政府投資基金領域,注入更強的可持續發展動力,最終實現政府引導、市場運作、專業管理、多方共贏的良性生態。
作者介紹
王六平
副研究員
咨詢工程師(投資)
長期關注研究政府投資基金、財政政策/項目績效管理、科技項目全過程管理等領域。深度主導參與多支國家級、省市級政府投資基金、國資基金等領域績效評價、課題研究。
編輯:張 華
審核:趙佳菲  
 
	